En pacientes con IAM con elevación de ST y fracaso de la fibrinólisis primaria el empleo de angioplastia de rescate, en comparación con la fibrinólisis repetida o el tratamiento conservado, produce una reducción absoluta de mortalidad, reinfarto e ictus graves a los 6 meses del 16%.
In patients with ST elevation myocardial infarction in whom primary thrombolysis failed, rescue angioplasty, compared with repeated thrombolysis or conservative treatment, reduces by 16% the incidence of mortality, re infraction and stroke.
Antecedentes: la reperfusión precoz con angioplastia percutánea es el tratamiento de elección en los pacientes con infarto agudo de miocardio (IAM) con elevación del segmento ST. En un metaanálisis reciente1 se demuestra como en dichos pacientes el tratamiento con angioplastia primaria reduce a corto plazo la mortalidad en un 2%, el reinfarto en un 4% y el ictus en un 1% cuando se compara con el tratamiento fibrinolítico. A pesar de estos hallazgos la fibrinólisis es el tratamiento empleado con mayor frecuencia (30% a 70%) en el mundo en los enfermos con IAM con elevación del segmento ST, debido principalmente a las dificultades operativas para realizar angioplastia primaria. La fibrinólisis fracasa en restaurar un flujo adecuado en el vaso afectado en un 30% a 50% de los casos, lo que se asocia con un peor pronóstico. Hasta el momento no se ha aclarado cuál es el tratamiento de elección ante el fracaso precoz de la fibrinólisis, de modo que se han descrito distintas alternativas terapéuticas: tratamiento conservador, segunda dosis de fibrinolíticos, angioplastia de rescate. Estas recomendaciones se fundamentan en estudios, observaciones y en dos ensayos clínicos que compararon el tratamiento conservador frente al a la angioplastia de rescate2,3.
Objetivo: estimar el efecto sobre la incidencia de eventos cardiovasculares y cerebrovasculares graves de tres estrategias de tratamiento tras fracaso de fibrinólisis en pacientes con IAM con elevación de ST: 1. conservador, 2. fibrinólisis repetida y 3. angioplastia urgente de rescate.
Diseño: ensayo clínico aleatorizado.
Lugar: treinta y cinco centros en Reino Unido. Diecinueve de estos centros disponían de la posibilidad de realización de angioplastia in situ.
Periodo de estudio: entre diciembre 1999 y marzo 2004.
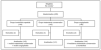
Pacientes (tabla 1 y fig. 1):
Figura 1. Diagrama de inclusión
Criterios de inclusión: pacientes entre 21 y 85 años que hubieran recibido cualquier agente trombolítico y aspirina como tratamiento de un IAM con elevación de segmento ST de más de 0,1 mV en al menos dos derivaciones contiguas, excluyendo V1, en las primeras 6 horas desde el comienzo del dolor torácico y en los que se hubiera producido un fallo de dicho tratamiento a los 90 minutos definido como una resolución menor del 50% de la elevación del segmento ST en la derivación en la que presentara mayor elevación de dicho segmento, con o sin dolor torácico. Existe posibilidad de realización de angioplastia de rescate en las 12 horas siguientes a la asignación aleatoria.
Criterios de exclusión:1. probabilidad de dificultad para acceso arterial femoral (enfermedad vascular periférica grave). 2. Bloqueo completo de rama izquierda en electrocardiograma (ECG). 3. Expectativa de supervivencia menor de 6 meses de cualquier causa. 4. Inclusión previa en el ensayo clínico o en cualquier otro en el mes previo. 5. Contraindicación para el empleo de fibrinólisis. 6. Hemoglobina 1,5 g /dl por debajo del rango normal en las 6 horas previas. 7. Trombopenia por debajo del rango normal en las 6 horas previas. 8. En paciente mayores de 75 años, hipertensión arterial sistólica > 200 mmHg y/o diastólica > 100 mmHg en más de una ocasión tras la administración del primer tratamiento fibrinolítico. 9. Peso estimado < 65 kg. 10. Shock cardiogénico en opinión del investigador o persistente(> 30 minutos) a pesar de reposición adecuada de volumen. 11. Administración de heparina de bajo peso molecular en las 12 horas previas.
Intervenciones que se comparan: Grupo conservador: tratamiento estándar de IAM con heparina sódica en perfusión, independientemente del agente fibrinolítico empleado, para tener un tiempo parcial de tromboplastina entre 1,5 y 2,5 el valor normal. Grupo trombólisis repetida: fibrinólisis con reteplasa o alteplasa y tratamiento con heparina sódica en perfusión, similar al grupo con tratamiento conservador. La heparina de bajo peso molecular se podía usar a partir de 24 horas.
Grupo angioplastia: angiografía urgente y angioplastia en función de los hallazgos angiográficos. El facultativo responsable decididió el empleo de stent o inhibidores IIB-IIIA. La angioplastia comenzó en un tiempo de 414 (mediana) desde el comienzo del dolor.
Asignación aleatoria: sí. No consta si se mantuvo oculta.
Enmascaramiento: todos los desenlaces fueron asignados por un comité independiente que no conocía el tratamiento asignado a cada paciente.
Desenlaces principales: desenlace combinado a los 6 meses de muerte, reinfarto, insuficiencia cardíaca grave, ictus e insuficiencia cardíaca grave.
Análisis por intención de tratar: sí.
Resultados principales (tablas 2-5): La mortalidad fue 6,2% en el Grupo Angioplastia; 12,7% en el Grupo Trombólisis repetida; 12,8% en el Grupo Tratamiento conservador (p = 0,12). La incidencia de reinfarto fue 2,1% en el Grupo Angioplastia; 10,6% en el Grupo Trombólisis repetida; 8,5% en el Grupo Tratamiento conservador (p < 0,01). La incidencia de ictus fue 2,1% en el Grupo Angioplastia; 0,7% en el Grupo Trombólisis repetida; 0,7% en el Grupo Tratamiento conservador (p = 0,63). La incidencia de insuficiencia cardíaca grave fue 4,9% en el Grupo Angioplastia; 7,0% en el Grupo Trombólisis repetida; 7,8% en el Grupo Tratamiento conservador (p < 0,49).
En los enfermos asignados a angioplastia: no hubo diferencia en los desenlaces de los que fueron reclutados en hospitales con posibilidad de angioplastia urgente o no; no se apreció diferencia en los desenlaces si el tiempo hasta la angioplastia fue inferior a 12 horas; se colocaron stents al 68,5% de los enfermos y se administró abciximab al 43,4% de los enfermos.
Inicialmente se consideró un tamaño muestral de 1.200 sujetos. Posteriormente los miembros del Comité de manejo de datos consideraron un tamaño mínimo suficiente 468. El estudio se interrumpió cuando se llevaban reclutados 435 enfermos al haber observado un descenso importante del reclutamiento de pacientes.
Información sobre costes: no consta.
Financiación del estudio: el estudio fue financiado por una beca de British Heart Foundation y Roche facilitó el tratamiento con reteplasa.
Conflicto de intereses: están recogidos en el texto.
Conclusiones de los autores: el empleo de la angioplastia de rescate tras fracaso del tratamiento fibrinolítico en pacientes con IAM con elevación de ST, se asocia con una reducción significativa en la incidencia de eventos cardiovasculares e ictus en comparación con el tratamiento conservador o con el empleo de una nueva fibrinólisis.
Conclusiones de los revisores: el estudio REACT pone de manifiesto que en los enfermos con IAM con elevación del segmento ST, tras el fracaso de la fibrinólisis primaria: 1. la fibrinólisis repetida no proporciona ningún beneficio sobre el tratamiento conservador; 2. la angioplastia reduce la incidencia de reinfarto significativamente y muestra una tendencia a reducir la mortalidad; 3. el beneficio se acompaña de un incremento del riesgo de sangrado menor, pero no hay incremento en las hemorragias graves, ni en los fallecimientos por hemorragia en los grupos estudiados. Existen potenciales limitaciones en el ensayo clínico vinculadas principalmente a la ausencia de un registro continuado de la evolución de los enfermos elegibles que no fueron incluidos en el ensayo clínico (70%). Los autores comentan que durante el periodo en que dispusieron de ese registro no apreciaron sesgos de selección. Los problemas de reclutamiento y el tamaño muestral alcanzado (sólo 140 enfermos por brazo) también son una limitación relativa para considerar la generalización (validez externa) de los resultados. A pesar de estas potenciales limitaciones los resultados presentados son la mejor evidencia disponible actualmente para recomendar el tratamiento con angioplastia urgente en los enfermos con fracaso de la trombólisis, que no tengan los criterios de exclusión del ensayo clínico.
Artículo: Gershlick AH, Stephens-Lloyd A, Hughes S, Abrams KR, Stevens SE, Uren NG, et al. REACT Trial Investigators. Rescue angioplasty after failed thrombolytic therapy for acute myocardial infarction. N Engl J Med. 2005;353:2758-68.








